洪洞
[
切换站点
]
[
点击快速搜索城市
]
热门站点
全国
北京
上海
天津
重庆
河北
浙江
新疆
西藏
四川
陕西
山西
山东
青海
宁夏
内蒙古
辽宁
江西
江苏
吉林
湖南
湖北
黑龙江
河南
海南
贵州
广西
广东
甘肃
福建
安徽
云南
A
澳门
安徽
阿瓦提
阿合奇
阿克陶
阿克塞
昂仁
安多
安义
安新
阿拉山口
安福
安平
安国
阿尔山
阿荣
敖汉
阿旗
安泽
安远
安图
安龙
阿巴嘎
安仁
安化
安乡
安岳
安吉
安顺
阿拉善盟
阿里
阿坝
阿克苏
安康
安庆
安阳
阿勒泰
鞍山
安丘
安陆
安溪
安宁
阿拉尔
安达
B
北京
边坝
白朗
班玛
班戈
波密
比如
拜城
布尔津
巴青
巴里坤
巴楚
博湖
八宿
巴塘
白玉
北川
布拖
宾县
博乐
北屯
彬州
宝丰
本溪
白云鄂博
博爱
宾川
彬县
滨海
泊头
博野
柏乡
巴林右
巴林左
宝清
拜泉
保德
巴彦
巴东
宾阳
保康
北道
白河
白水
北镇
北安
宝兴
保靖
勃利
巴马
宝应
北海
百色
毕节
白山
巴彦淖尔
博州
巴中
巴音郭楞
保山
亳州
白城
本溪
蚌埠
白沙
保亭
宝鸡
滨州
包头
保定
博白
霸州
博兴
北流
北票
博罗
白银
C
重庆
错那
策勒
称多
措美
措勤
察雅
察隅
察布查尔
枞阳
昌江
成武
成安
城口
常熟
长泰
城厢
昌宁
曹妃甸
成县
崇信
察右后旗
察右中旗
察右前旗
陈巴尔虎
赤城
昌黎
崇义
长汀
崇阳
澄江
苍梧
长顺
从江
册亨
岑巩
赤水
城固
澄城
长武
淳化
昌图
常山
长海
辰溪
长岛
苍溪
崇仁
城步
茶陵
沧源
崇州
淳安
长寿
长垣
曹县
苍南
崇左
潮州
滁州
池州
巢湖
朝阳市
昌都
长葛
长治
承德
郴州
常德
赤峰
昌吉
澄迈
沧州
常州
磁县
长春
昌邑
昌乐
长沙
成都
岑溪
长宁县
赤壁
长岭
常宁
茌平
慈利
楚雄
长兴
沧县
慈溪
D
都兰
达日
德钦
当雄
定结
定日
丁青
大英
丹巴
道孚
稻城
得荣
德昌
德格
多伦
大余
大箐山
定兴
郸城
大名
德令哈
东光
当涂
东阿
丹棱
垫江
杜集
大荔
东安
大足
德庆
大厂
都昌
德安
迭部
大关
东乡
宕昌
定襄
磴口
大城
达拉特
杜尔伯特
大宁
定南
代县
敦化
大安
东辽
东丰
东山
德化
大田
东兴
定远
独山
东川
丹寨
丹江口
大冶
德江
大方
丹凤
大埔
道真
德惠
调兵山
大石桥
岱山
东港
东乌旗
东宁
道县
德兴
大新
洞口
东兰
都安
大化
德保
大姚
大通
东源
都匀
登封
砀山
都江堰
大邑
大丰
定西
达州
德宏
迪庆
大同
丹东
大兴安岭
定州
儋州
定安
东方
大庆
东营
当阳
德州
大连
东莞
东明
邓州
大悟
灯塔
东平
大竹
东阳
敦煌
东至
大理
德阳
东海
德清
丹阳
东台
定边
E
额敏
额尔古纳
鄂温克族
鄂伦春
鄂托克
峨山
恩平
二连浩特
峨边
洱源
峨眉山
鄂尔多斯
鄂州
恩施
F
福建
福海
抚松
富蕴
富民
伽师
肥西
肥东
浮山
凤翔
封丘
方城
阜康
福清
繁昌
阜南
扶沟
富顺
丰都
凤台
富源
凤县
富平
佛冈
抚远
富裕
阜平
丰林
阜城
费县
丰镇
丰宁
方山
汾西
繁峙
方正
福泉
房县
凤冈
丰顺
封开
佛坪
富县
法库
凤凰
富锦
福贡
扶风
扶绥
奉新
富宁
富川
凤山
凤庆
丰县
凤阳
汾阳
奉节
涪陵
肥城
防城港
抚州
阜新
抚顺
佛山
福州
凤城
阜宁
范县
分宜
扶余
福鼎
浮梁
福安
丰城
阜阳
府谷
G
贵州
广西
广东
甘肃
革吉
贵德
贵南
贡觉
贡嘎
皋兰
甘德
巩留
工布江达
岗巴
噶尔
刚察
共和
甘洛
高县
珙县
广宁
固镇
固阳
广平
光山
高阳
高雄
高邮
巩义
古交
甘南县
共青城
高淳
故城
高州
古城
古县
广宗
高邑
高青
广河
瓜州
根河
广灵
沽源
贵溪
古田
光泽
贵池
公安
贵定
恭城
灌阳
古浪
高台
甘谷
关岭
古丈
甘泉
桂东
贡山
广昌
广南
个旧
耿马
高碑店
古蔺
广德
高密
灌南
灌云
广汉
公主岭
广饶
甘南
果洛
甘孜
广元
贵港
馆陶
桂林
贵阳
改则
固安
高唐
冠县
固始
桂阳
桂平
高安
格尔木
高平
谷城
广水
固原
广安
赣州
广州
H
河北
杭州
湖南
湖北
黑龙江
河南
海南
霍城
花莲
海晏
河南县
哈巴河
和静
和硕
和布
呼图壁
黑水
红原
会东
惠安
怀远
和林格尔
汉寿
获嘉
洪洞
行唐
海城
横州
奎屯
霍尔果斯
化州
会理
辉县
霍州
侯马
壶关
贺兰县
鹤山
惠民
含山
衡南
横县
怀宁
洪雅
湖口
合江
怀安
汇川
霍山
合山
化隆
红花岗
华龙
华阴
浑源
洪泽
衡山
华安
合作
和政
徽县
环县
华池
合水
华亭
和顺
怀仁
化德
杭锦后旗
杭锦
海兴
霍林郭勒
怀来
会昌
河曲
和龙
珲春
辉南
鹤峰
华宁
黄梅
红安
黄州
会泽
洪湖
合浦
惠水
黄平
惠来
会宁
和平
赫章
红古
汉阴
黄龙
黄陵
合阳
黑山
桓仁
呼玛
海伦
汉源
海林
花垣
洪江
华蓥
会同
桦川
桦南
横峰
鹤庆
环江
河口
海原
湟中
华坪
互助
潢川
怀集
海阳
湟源
河津
合川
桓台
海丰
汉川
霍邱
和县
海南区
贺州
河源
海东
海西
黄南
和田
淮北
怀化
菏泽
海拉尔
黄石
淮安
汉中
哈密
黑河
鹤岗
衡水
湖州
邯郸
衡阳
惠州
呼和浩特
合肥
海口
淮滨
海盐
衡东
桦甸
黄骅
河间
韩城
滑县
海北
红河州
鹤壁
河池
黄山
淮南
黄冈
华容
惠东
海宁
海安
海门
呼伦贝尔
哈尔滨
虎林
葫芦岛
J
江西
江苏
吉林
精河
江达
江孜
建水
尖扎
嘉黎
吉隆
吉木萨尔
吉木乃
加查
久治
江安
金川
金堂
金阳
九龙
九寨沟
莒南
嘉祥
基隆
嘉义
江油
胶州
金寨
郏县
界首
金平
郊区
锦屏
靖远
静宁
靖州
泾源
吉水
绩溪
景宁
集贤
吉县
泾县
晋州
集安
九台
吉利
景县
巨鹿
鸡泽
井陉矿
金乡
津市
金门
积石山
金塔
绛县
稷山
介休
嘉荫
交口
静乐
靖宇
建瓯
建宁
将乐
建始
旌德
江陵
监利
剑河
泾川
揭西
景泰
金沙
江口
蕉岭
佳县
泾阳
蛟河
建平
缙云
加格达奇
筠连
吉首
江华
犍为
井研
江永
剑阁
嘉禾
金溪
剑川
靖安
井冈山
金秀
靖西
景谷
江城
景东
景洪
夹江
交城
建德
济阳
江津
莒县
简阳
姜堰
金坛
酒泉
嘉峪关
荆州
晋城
焦作
九江
济源
晋中
揭阳
吉林市
金华
江门
嘉兴
济宁
济南
江阴
金湖
巨野
句容
进贤
浚县
嘉鱼
江山
鄄城
京山
嘉善
吉安
景德镇
锦州
荆门
靖江
建湖
晋江
金昌
靖边
佳木斯
鸡东
鸡西
建昌
K
柯坪
康马
库尔勒
库车
阿图什
双河
可克达拉
昆玉
凯里
康定
开远
开江
康县
康乐
科右中旗
科右前旗
库伦
开鲁
科左后旗
宽城
科左中旗
喀喇沁
克什克腾
康保
克东
克山
岢岚
开阳
喀左
宽甸
开化
康平
昆山
垦利
克州
喀什
克拉玛依
昆明
开平
开封
开原
L
辽宁
鹿寨
隆子
轮台
类乌齐
浪卡子
洛隆
洛浦
洛扎
柳城
林周
朗县
拉孜
雷波
理塘
理县
泸定
罗源
临高
连江
乐东
来安
罗山
灵寿
临漳
临沭
涟水
蓝田
兰陵
罗定
龙港
兰溪
滦州
庐山
灵武
鲁山
龙胜
灵川
临湘
临泉
灵璧
泸县
雷州
廉江
梁平
泸西
郎溪
罗平
禄丰
陇川
礼县
连山
龙川
泸溪
利川
平罗
黎川
芦溪
林西
蠡县
临西
龙江
陆川
黎城
隆化
滦平
隆尧
临城
临澧
隆回
临潭
鲁甸
碌曲
两当
陇西
临洮
灵石
凉城
陵川
灵丘
娄烦
林甸
萝北
涞源
涞水
岚县
临县
卢龙
龙南
龙井
莲花
临江
连城
柳河
龙陵
来凤
禄劝
灵山
罗田
陆良
罗甸
龙里
荔浦
黎平
灵台
雷山
荔波
隆安
临泽
连州
连南
洛南
连平
陆河
岚皋
龙门
乐至
留坝
乐昌
略阳
龙山
洛川
礼泉
凌源
龙泉
凌海
临安
辽中
卢氏
临颍
兰西
洛宁
栾川
芦山
蓝山
莱西
临武
隆昌
兰坪
陇县
麟游
乐安
龙州
梁河
泸水
罗城
隆林
绿春
凌云
乐业
澜沧
临翔
隆德
耒阳
邻水
龙游
乐亭
庐江
利辛
浏阳
阆中
临河
醴陵
龙海
乐平
灵宝
临海
莱州
来宾
陇南
林芝
凉山
临沧
漯河
柳州
临夏
龙岩
临汾
拉萨
辽源
辽阳
乐山
吕梁
乐清
娄底
临猗
丽水
六盘水
陵水
连云港
聊城
临沂
廊坊
洛阳
兰州
临朐
莱阳
兰考
林州
鹿邑
老河口
临邑
梁山
滦南
利津
梨树
林口
柳林
澧县
临清
涟源
陆丰
冷水江
乐陵
龙口
丽江
泸州
六安
莱芜
溧阳
M
麦盖提
门源
苗栗
芒康
米林
玛纳斯
玛沁
玛多
民乐
民丰
木垒
墨脱
墨竹工卡
墨玉
茂县
美姑
冕宁
木里
闽清
闽侯
茫崖
麻城
漠河
芒市
马尔康
绵竹
眉县
孟村
湄潭
玛曲
岷县
满洲里
莫旗
木兰
明溪
明光
蒙山
麻江
马山
民勤
泌阳
米脂
民权
明水
穆棱
蒙阴
麻阳
沐川
马边
米易
汨罗
勐海
勐腊
弥渡
麻栗坡
马关
蒙自
牟定
孟连
墨江
民和
勉县
蒙城
眉山
梅州
马鞍山
明港
茂名
绵阳
弥勒
孟州
渑池
梅河口
孟津
密山
牡丹江
N
宁夏
内蒙古
聂荣
聂拉木
尼玛
尼木
尼勒克
囊谦
南木林
南投
南部
宁南
南靖
内乡
南召
宁乡
南澳
南和
内丘
南山
南皮
南陵
南岳
宁县
奈曼
宁城
南宫
宁晋
讷河
宁都
碾子山
宁武
宁化
宁陵
纳雍
宁陕
南雄
宁强
南岔
农安
南乐
内黄
嫩江
南江
宁安
宁远
南丰
宁明
南涧
南丹
那坡
南华
宁洱
宁蒗
宁海
南康
南平
那曲
怒江
内江
宁德
南通
南阳
南宁
宁波
南昌
南京
宁阳
宁津
南县
南城
宁国
南充
南漳
南安
P
皮山
澎湖
普兰
屏东
蓬安
蓬溪
屏山
普格
浦江
蒲城
平顺
平山
平陆
盘州
彭水
平泉
平舆
平原
彭泽
平江
平南
凭祥
屏南
浦城
平乡
蒲县
平和
平遥
平定
偏关
平潭
浦北
平塘
平乐
普安
平远
平利
普定
盘县
平昌
盘山
磐安
普兰店
平阴
鄱阳
平武
平果
屏边
彭阳
平度
普宁
蒲江
彭州
蓬莱
普洱
莆田
濮阳
平凉
萍乡
盘锦
平顶山
平邑
平阳
磐石
平湖
攀枝花
邳州
沛县
Q
青海
青河
祁连
琼结
曲麻莱
曲水
曲松
奇台
且末
全椒
岐山
祁县
曲阜
确山县
潜山
青神县
全州
青龙
晴隆
庆元
乾安
清原
曲周
黔西
千阳
曲沃
青县
巧家
庆城
沁水
沁源
沁县
清水河
曲阳
清河
邱县
全南
清流
蕲春
祁门
清水
秦安
清涧
乾县
清丰
庆安
青冈
庆云
青川
铅山
丘北
青铜峡
青阳
邛崃
前郭县
黔江
青田
杞县
青州
迁安市
潜江
清徐
庆阳
琼中
黔东南
清远
衢州
齐齐哈尔
黔南
黔西南
琼海
秦皇岛
泉州
青岛
栖霞
清镇
沁阳
齐河
渠县
淇县
迁西
祁东
祁阳
曲靖
钦州
启东
七台河
R
若羌
仁布
壤塘
若尔盖
汝南
任县
荣县
荣昌
容县
容城
汝阳
芮城
饶阳
瑞昌
饶河
瑞金
榕江
融水
融安
饶平
乳源
仁化
汝城
瑞丽
仁怀
乳山
任丘
仁寿
汝州
荣成
日喀则
瑞安
日照
日土
如东
如皋
S
上海
四川
陕西
山西
山东
鄯善
萨迦
萨嘎
莎车
索县
疏附
疏勒
申扎
沙雅
桑日
嵩明
双湖
三台
色达
石渠
松潘
顺平
寿阳
社旗
沙湾
铁门关
胡杨河
石柱
四会
什邡
遂平
上蔡
上犹
遂溪
濉溪
双牌
绥宁
舒城
石龙
深州
绥阳
三门
韶山
绥江
肃北
肃州
四子王旗
山阴
商都
肃宁
尚义
绥滨
石楼
遂川
石城
神池
尚志
上栗
寿宁
邵武
松溪
双辽
顺昌
沙县
施甸
石台
泗县
上思
师宗
石首
三都
石林
三江
上林
施秉
三穗
肃南
山丹
思南
松桃
商南
山阳
石阡
石泉
商州
绥德
水城
始兴
三原
水富
舒兰
绥中
寿县
松阳
遂昌
嵊泗
西苏旗
东苏旗
绥棱
孙吴
嵩县
石棉
绥芬河
泗水
桑植
上高
商城
石屏
双江
双柏
商河
深泽
石门
宿松
睢宁
三河
泗洪
泗阳
神木
神农架
随州
四平
上饶
遂宁
山南
石嘴山
石河子
朔州
商洛
汕尾
邵阳
绥化
宿迁
沭阳
商丘
韶关
三明
三沙
双鸭山
三门峡
顺德
十堰
绍兴
宿州
汕头
沈阳
苏州
涉县
睢县
沈丘
嵊州
射阳
松滋
沙河
射洪
双峰
邵东
上杭
商水
随县
沙洋
三亚
松原
寿光
石狮
深圳
单县
石家庄
T
天津
台湾
特克斯
托里
托克逊
天峻
称塔
同德
台安
台东
桃江
汤旺
桐柏
唐河
同仁
台北
台中
台南
桃园
拓城
太和
同江
通江
天柱
天祝
桃源
通城
泰和
铜官山
田家庵
太白
唐县
桐梓
腾冲
通渭
天镇
铁力
汤旺河
托克托
泰来
通河
图们
洮南
通榆
泰宁
通山
通海
团风
台江
潼关
天台
泰顺
太仆寺
突泉
台前
塔河
汤阴
天全
通道
汤原
天等
铜鼓
天峨
田东
田林
同心
太仓
桐庐
太湖
藤县
土右旗
土左旗
滕州
桐城
台山
天门
铜陵
通化
通辽
图木舒克
铜川
吐鲁番
铁岭
泰州
铜仁
屯昌
台州
泰安
塔城
唐山
太原
通许
太康
郯城
天水
泰兴
桐乡
天长
W
维西
温泉
温宿
尉犁
乌恰
乌兰
乌什
汶川
武川
五河
武城
闻喜
魏县
万荣
乌苏
巫山
巫溪
卫辉
五莲
望江
万载
吴川市
武隆
蔚县
武陟
武邑
威远
巍山
渭源
文县
武冈
婺源
五原
威县
涡阳
武强
望都
无极
五台
乌兰浩特
乌拉特后
乌拉特中
乌拉特前
武乡
乌审
文安
吴桥
围场
翁牛特
文水
万安
五寨
汪清
武宁
武平
瓮安
五峰
望谟
武山
威宁
务川
五华
吴堡
翁源
吴起
武功
文成
舞阳
望奎
五大连池
武胜
旺苍
万年
武宣
武定
威信
五常
万源
万州
綦江
武安
武夷山
武威
乌兰察布
吴忠
五家渠
渭南
瓦房店
梧州
芜湖
五指山
万宁
文昌
威海
温州
乌鲁木齐
潍坊
无锡
微山
武义
温县
汶上
武汉
尉氏
舞钢
无棣
无为
乌海
文山
温岭
武穴
X
香港
新疆
西藏
谢通门
新源
新平
新和
息烽
兴海
修文
西充
喜德
乡城
小金
新龙
仙游
襄汾
夏县
夏津
淅川
西峡
许巷
新民
兴义
新竹
新北
秀山
香格里拉
西昌
新郑
新密
荥阳
新乐
宣城
西平
兴安
新邵
信丰
西华
谢家集
兴山
修武
兴业
浠水
息县
西丰
隰县
信宜
歙县
习水
襄城
雄县
夏河
西和
新绛
昔阳
兴和
新右旗
新左旗
献县
兴隆
兴县
新河
乡宁
新干
峡江
寻乌
兴国
修水
咸丰
宣恩
咸安
寻甸
休宁
新兴
兴仁
兴宁
旬阳
徐闻
新丰
西乡
兴平
旬邑
兴城
仙居
新宾
岫岩
镶黄
逊克
兴文
新晃
溆浦
新田
叙永
新宁
祥云
忻城
象州
西林
西畴
新县
西盟
西吉
循化
湘乡
锡林浩特
新化
夏邑
霞浦
辛集
新蔡
萧县
厦门
象山
新沂
兴化
西双版纳
孝义
宣威
孝昌
襄垣
新安
宣汉
湘阴
西安
莘县
盱眙
香河
新昌
新野
响水
徐州
湘潭
襄阳
信阳
仙桃
新乡
咸阳
邢台
孝感
西宁
许昌
忻州
兴安盟
新余
湘西
咸宁
锡林郭勒
新泰
雄安新区
项城
Y
云南
裕民
英吉沙
焉耆
永吉
榆中
岳普湖
宜良
宜兰
叶城
伊吾
亚东
云林
于田
雅江
盐源
营山
越西
远安
余干
永泰
永嘉
原阳
永清
翼城
洋县
阳原
阳曲
阳高
延津
盖州
延吉
酉阳
云阳
仪征
宜兴
永济
延边
永宁
叶县
杨陵
永福
阳朔
颍上
砚山
元江
阳山
炎陵
阳新
阳信
弋阳
永丰
黟县
义县
盐山
易县
鱼台
永善
盐津
玉门
垣曲
榆社
右玉
应县
阳城
牙克石
盂县
伊金霍洛
友谊
永和
原平
依安
延寿
依兰
伊通
尤溪
易门
英山
应城
郁南
郧西
印江
英德
沿河
阳西
永登
玉屏
永昌
源城
余庆
永顺
延川
宜川
延长
永寿
伊宁
榆树
岳西
云和
义马
荥经
沂水
岳池
沅陵
宜章
盐边
宜君
宜黄
永平
云龙
盈江
宜丰
漾濞
元阳
姚安
永仁
元谋
云县
盐池
永德
彝良
玉龙
永胜
永修
云霄
于都
永靖
玉山
虞城
盐亭
仪陇
永川
玉田
扬中
宜都
阳江
永州
玉林
攸县
沅江
禹城
禹州
永城
永安
余江
郓城
云梦
宜城
永兴
宜阳
阳谷
沂南
沂源
伊川
永春
烟台
余姚
扬州
宜昌
盐城
岳阳
阳春
阳泉
延安
鄢陵
银川
鹰潭
玉溪
运城
宜春
营口
榆林
宜宾
雅安
玉树
伊犁
益阳
云浮
永新
义乌
燕郊镇
永康
玉环
偃师
余杭
元氏
伊春
Z
浙江
泽普
泽库
治多
杂多
札达
昭苏
扎囊
彰化
左贡
仲巴
昭觉
中江
梓潼
秭归
长阳
长丰
左云
中牟
镇平
镇巴
赞皇
正阳
枣强
忠县
镇沅
钟山
镇远
紫阳
镇原
肇源
扎赉诺尔
扎赉特
沾化
镇雄
卓尼
舟曲
漳县
正宁
庄浪
左权
卓资
扎兰屯
准格尔
扎鲁特
涿鹿
中阳
镇赉
柘荣
周宁
长白
漳平
政和
诏安
资源
张家川
竹溪
竹山
贞丰
柘城
织金
镇安
柞水
紫金
镇宁
镇坪
紫云
正安
子洲
子长
志丹
彰武
正蓝
正镶白
芷江
中方
资中
资溪
昭平
中宁
镇康
张家港
增城
周至
长子
肇东
诸暨
遵化
资兴
钟祥
樟树
漳浦
泽州
郑州
珠海
张家口
中山
淄博
株洲
枝江
漳州
湛江
肇庆
枣庄
舟山
章丘
赵县
诸城
遵义
镇江
周口
正定
驻马店
庄河
自贡
张家界
资阳
昭通
中卫
张掖
张北
邹平
邹城
涿州
招远
枣阳
肇州
发布须知
信息平台
服务条款
同城好店
分类信息
同城好店
搜 索
点击登录
发布信息
首页
便民好店
同城房产
招聘求职
车辆服务
顺风车
寻人寻物
物品买卖
生活服务
商家服务
农林牧渔
征婚交友
首页
>
便民好店
>
生活服务
>
其他服务
>
美年大健康体检卡(全国可约)
美年大健康体检卡(全国可约)
7:30-2:00
2558
地址:
205
电话:132*******
美年大健康内部特供体检卡
已过期
商家公告
请提前联系客服确定预约时间,以及确认录入信息!
商家详情
体检,身体检查
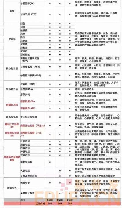
美年大健康体检卡原价2500,现特价399,100多项全包括在内,全国可约!
推荐店铺
视频号转发推广
0:00-23:59
朋友圈转发百万精准粉全国接单
鼻保姆
8.30-9.00
临汾市翼城县红旗街161号
文强二手车4S店认证靠谱
8:00-24:00
苏州市吴中区尹中南路1426号
龙光碧桂园悦府(佛山)
9:00-23:00
佛山市三水区工业路
联系客服
返回顶部